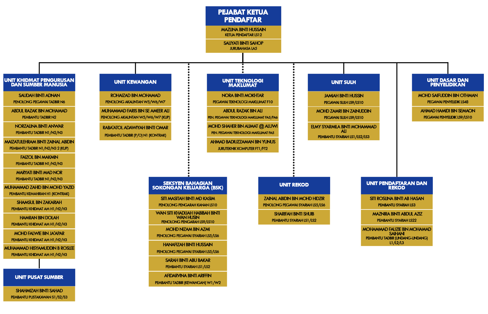
**klik pada kotak Bahagian berwarna biru untuk paparan lebih lanjut setiap Bahagian berkenaan ATAU letakkan tetikus pada kotak berwarna kelabu untuk melihat maklumat lanjut pada bahagian tersebut.